【嘉禾博研教育MBA/MEM/MPA/EMBA培训】北航2021MBA提前面试开始啦!北航MBA招生指南_北航MBA培训

一、学校简介
北京航空航天大学(简称北航)成立于1952年,现有工、理、管、文、法、经、哲、教育、医和艺术10个学科门类。构建了空天信融合、理工文交叉、医工结合的一流学科体系,形成珠峰引领、高峰集群、高原拓展的良性学科生态。在航空、航天、动力、信息、材料、仪器、制造、管理等学科领域具有明显的优势。“十五”以来,北航共获国家三大科技奖励60余项,被社会誉为科技创新的“北航模式”。
二、学院简介
经济管理学院成立于1956年,是我国理工科大学中成立最早、省部级重点实验室最多的经济管理类院系,是全国首批8个具有管理科学与工程国家重点学科的学院之一。学院现有管理科学与工程、应用经济学、工商管理、统计学4个一级学科,有9个系,4个博士学位授权点和1个博士后流动站。学院已形成以管理科学与工程为龙头,工商管理、经济学、统计学综合交叉的学科协调发展生态。学院实施开放的办学战略,逐步形成全方位、多层次的国际交流格局,有效提升了学院的国际影响力。
三、项目介绍
【项目介绍】
全国专业学位研究生教育(MBA)综合改革试点培养院校
北航MBA始于1998年,“以创新引领发展、以质量构筑品牌”。依托北航空、天、信等丰富的行业资源,结合学院的优势学科和办学条件,不断夯实教学质量和管理水平,强化课程建设和师资发展。构建了以“案例教学、实验教学、实践教学”为主体的“一案二实”创新教学模式,提升了教师课堂教学水平和学生思辨能力,引领了同类院校MBA项目的改革发展,推动了学院工商学科整体的进步。
【发展历程】

四、项目使命、培养目标、项目方向
【项目使命】
秉承北航“德才兼备,知行合一”的校训,培养具有全球视野、社会责任、科学精神与人文素养的业界精英。
【培养目标】
培养勇于创新、富于责任、精于实务、善于合作的复合型高级经济管理人才。
【项目方向】
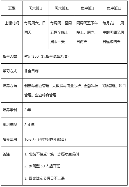
创新与创业管理、大数据与商业分析、金融科技、民航管理、项目管理和企业综合管理六大培养方向。
【项目特色】
【ModuleA】定位驱动下的动态课程体系
1. 职业素养提升课程:提升MBA学生作为职业经理人所应具备的理念视野、行为规范、伦理准则、科学及人文精神等。包括:商务英语、企业伦理与社会责任等;
2. 管理基础专业课程:帮助MBA学生建立从事企业管理工作所必备的管理知识基础和分析方法基础。包括:管理经济学、组织行为学、管理统计、运筹与决策、战略管理、营销管理、会计学、生产运作管理(运营管理)、公司理财等;
3. 核心管理职能课程:帮助MBA学生了解和掌握企业主要管理职能领域的知识和技能。设计课程有:人力资源管理、管理信息系统、公司治理、宏观经济与政策、商法、管理沟通、决策模拟;
4. 专长精进课程:创新与创业管理、大数据与商业分析、金融科技、民航管理、项目管理和企业综合管理六大培养方向。
【ModuleB】对标国际一流,独创“一案二实”教学模式
1. 案例教学:对标国际一流,以案例教学为基础、以案例比赛为延伸、以案例论文改革为突破点,提升案例开发能力,开设案例课程28门,8篇案例分别由世界最知名哈佛和毅伟案例库收录、3篇案例获麦克法兰案例奖。
2. 实验教学:国内领先的实验教学平台,“平台-内容-师资-方法”四位一体的实验教学培养体系。18门MBA实验课程,含有实验单元的课程占比达到42%,覆盖了工商管理各领域。
3. 实践教学:实践教学融入MBA培养的全生命周期:课程教学有实践内容、师资队伍有实战专家、过程培养有实践环节、论文考核有实践应用。
【ModuleC】融合数字化赋能的教学手段
课程教学中运用微课、直播平台-黄豆芽商道、Padlet-虚拟黑板、视频案例、UMU-课程互动等新型教学手段优化教学效果。
【ModuleD】多元化师资团队引领教学创新
1. 校内教师:学院现有教授39人,副教授50人,博士生导师39人;其中1个国家自然科学基金委创新研究群体、2位长江学者特聘教授、1位青年长江学者、4位国家杰出青年科学基金获得者、1位973首席科学家、1位国家优秀青年基金获得者、2位新世纪百千万人才工程国家级人选、1位中国青年科学家,一批中青年拔尖人才,成为教学科研的中坚力量。
2. 校外教师:邀请社会导师、业界专家、案例主人公、校友走进课堂,将企业实践融合到理论教学中,引领教学创新。
【ModuleE】产学研结合助力学生实践创新
1. 产学融合促实践:中心建立百家MBA实习实践基地、通过高管进课堂、主题沙龙、企业参观、课题合作、实习等方式促进产学融合;
2. 教研结合助创新:将应用型研究成果转化为教学单元、实验课程来提升学生的创新能力、案例教研相长共生;
3. 国际交流扩视野:培养全球化视野,学习世界先进管理理念,通过双学位、交换生、访学、海外学者来访开拓海外实践。
【ModuleF】共享型校友网络助推协同发展
搭建校友平台,助推在校生与校友关系良性循环,全面资源对接:凝聚力量,激活企业、学校、校友联动。
五、招生计划、项目设置、报名条件

【报名条件】
2018年9月1日前获得本科毕业证书,且于入学时满三年工作经历;
2019年9月1日前获得硕士或博士学位证书,且于入学时满两年工作经历;
2016年9月1日前获得专科毕业证书,且于入学时满五年工作经历。
六、近年复试分数线

七、2021年入学北航MBA提前面试批次

备注:
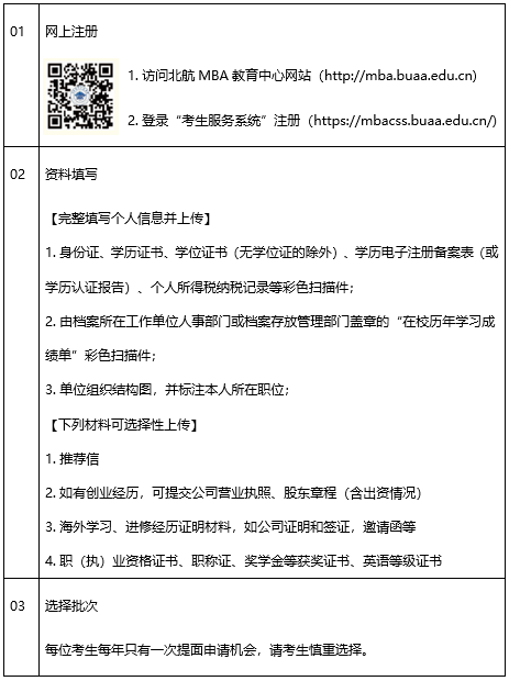
1、在线申请报满为止;安排如有变动,请以后续通知为准;面试形式另行通知;
2、每位考生同一自然年仅可申请一个批次提前面试,重复申请无效;
3、考生申请资料合格且齐全方可进入资格审核环节,资料不合格者不予进行资格审核。
八、2021年入学北航MBA提前面试流程

九、提前面试流程分解图

十、管理类联考
(最终以2021年教育部及学校安排为准)

